kaiyun官方网站入口
学院首页
学院概况
学院简介
学院领导
机构设置
专业介绍
管理制度
师资队伍
师资概况
教师名录
实验教学中心
工程训练中心
人才招聘
人才培养
本科教学
研究生教育
本科招生
研究生招生
实验教学中心
实验室介绍
校企共建实验室
贵重仪器设备
实验室安全
规章制度
下载专区
实验教学中心队伍
科学研究
科研概况
科研团队
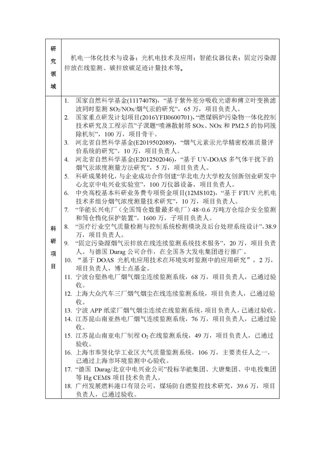
科研项目
科研成果
学术活动
党群建设
学院党委
基层党建
奖教学金
工会、教代会
党章党规
政策法规
学生工作
创新创业
心理辅导
学生党建
奖助学金
团委学生会
公告通知
下载专区
海上风电学院
产业学院概况
机构设置
校外实习实训基地
企业名师
专业培训
海上风电学院大事记
校友专栏
校友名录
校友新闻
规章制度
您当前所在的位置:
学院首页
->
人才培养
->
研究生招生
-> 正文
导师简介-郑海明
作者:郑海明 编辑:张明康 审核人:陈扬枝 点击数: 来源:机械与能源工程学院 发布日期:2023-06-25
附件【
导师简介-郑海明.doc
】已下载
次
常用链接:
图书馆
教务处
财务处
科技处
研究生院
学校邮箱