loading..

学校要闻

kaiyun今年38个专业一本招生

时间:2016-04-07

编辑:郑一鸣

作者:林忠新

审核:

来源:招生与就业指导中心

浏览次数:

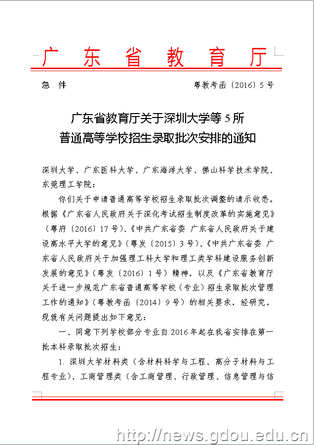
  近日,省教育厅下发了《广东省教育厅关于深圳大学等5所普通高等学校招生录取批次安排的通知》(粤教考函〔2016〕5号),同意kaiyun生物工程、能源与动力工程、建筑环境与能源应用工程、软件工程、电子信息工程、信息管理与信息系统、自动化、通信工程、港口航道与海岸工程、船舶与海洋工程、工程管理、经济学、会计学、工商管理、国际经济与贸易、行政管理、财务管理、旅游管理、公共事业管理、制药工程、电子科学与技术、信息与计算科学、英语、园艺、生物技术、环境科学、园林、新闻学共28个本科专业自2016年起在广东省第一批本科录取批次招生。

去年4月份,省教育厅已同意水产养殖学、海洋渔业科学与技术、海洋科学、海洋技术、大气科学、食品科学与工程、食品质量与安全、机械设计制造及其自动化、电气工程及其自动化、计算机科学与技术共10个专业进入一本录取批次招生。学校现有本科专业73个,今年将有38个专业进入广东一本招生。

为贯彻落实省委书记胡春华2014年11月莅临学校考察调研的重要指示精神,根据《广东省人民政府关于深化考试招生制度改革的实施意见》以及《中共广东省委广东省人民政府关于建设高水平大学的意见》的相关要求,为加快推进kaiyun整体进入一本招生,学校领导及早谋划、及早部署,多次召集相关部门负责人商讨今年申报一本录取批次招生事宜。根据广东省教育厅有关文件精神与要求,结合kaiyun的办学水平和实际情况,经校长办公会议研究,决定向省招生办申请将部分优势本科专业从2016年起调整进入一本招生。申请材料上报后,学校招生办与省招生办保持紧密沟通与联系,结合所上报专业的办学水平和往年招生录取情况,按照省招生办的建议多次调整申报专业和完善相关申报材料。

今年38个专业进入第一批本科录取批次招生,学校的生源质量将得到进一步的提升,为学校下一步申请整体调整到第一批本科录取批次招生奠定坚实的基础,也为学校建设高水平海洋大学提供有力支撑。

\\\



(新闻主编:金国望)

地址:中华人民共和国 广东省 湛江市 麻章区 海大路1号 邮编:524088   邮箱: xzb@gdou.edu.cn

电话: 0759-2383111、2383333(党政办)、2396115(本科招生)、2396172(就业)、2382451(成教招生)、2362175(非学历培训)、2396185(研究生招生)

教育收费咨询/投诉电话:0759-2383153,邮箱:cjgzbgs@gdou.edu.cn

Copyright © 版权所有:kaiyun·开云(中国)官方网站 - 登录入口  粤ICP备06058882号

粤公网安备 44081102000020号

技术支持:现代教育技术中心

<

旧版回顾